您所在的位置:首页>>新闻中心>>天水新闻>>天水>>正文
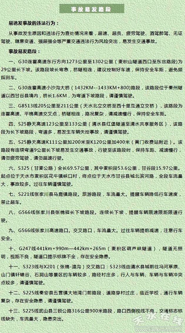
“清明”假期将至,请及时查收您的出行指南(图)
(2024/4/3 15:16:43)  来源:天水公安交警支队  打印本页





相 关 新 闻

·秦州交警:全方位提供贴心服务 保障游客畅行无忧(图)·清水公安交警开展春训大练兵(图)
·清水县交警对电动车销售企业进行专项检查(图)·新学期新征程 麦积交警全力为开学季保驾护航(图)
·清水公安交警积极应对雨雪冰冻天气 全力以赴确保道路交·麦积交警闻雪而动 保障群众出行畅通(图)
·战雨雪、保畅通,麦积公安交警守护春运“平安路”(图)·天水市2024年春运工作启动(图)
·【文明创建·我们在行动】路畅民安文明城 麦积交警在行·清水公安交警持续开展城区交通秩序整治(图)

新 闻 推 荐

天水锻压集团四分厂以劳动竞赛促生产保合同

·我国成功发射遥感四十二号01星
·单月大涨近10%!黄金价格屡创新高
·中国台湾附近发生7.4级左右地震
·国家邮政局约谈上海韵达货运有限公司
·地方财政“透明度”哪家强?财政部发布排行榜
·江西省政协党组书记、主席唐一军接受审查调查
·伊朗驻叙使馆遭空袭 地区安全局势更趋危急
·热点问答|伊朗驻叙利亚使馆遭袭三问
·贵州专项整治“特供酒”“内供酒”违法违规行为
·日本小林制药“问题原料”恐波及3.3万家企业
·站上30万亿元!长三角引领示范再突破
最 新 图 片
天水锻压集团四分厂以劳动竞赛促生产保合同 天水福彩:跨业态融合,激发福彩事业发展新 除了“镇国寺”,天水还有这些景点邀您来打 天水在线视频|“天水麻辣烫”文旅展演季正 天水师范学院举办“文化天水 辣动青春”智趣 “万木有灵——非洲雕塑艺术展”在天水市博
评论内容:

(最多300个字符)
  查看评论

 天水资讯
·“清明”假期将至,请及时查收您的出行指南(图)
·天水市委直属机关工委联合4个部门党支部开展主题党日
·民建麦积总支助力“天水麻辣烫”走进天津(图)
·天水市开展殡葬领域收费专项检查(图)
·天水市市场监管局开展燃气灶器具、消防器材专项执法
·天水市食品药品安全委员会召开全体会议(图)
·民建麦积区总支召开“凝心铸魂强根基、团结奋进新征
·王志成带队赴中国邮政储蓄银行对接定点帮扶工作(图)
·张家川县花果山水帘洞景区桃花杏花竞相绽放吸引游人
·张家川县召开2024年林长制暨县绿化委员会全体会议(图
·【强信心·促发展】恭门镇:以文旅之花激发乡村发展
·【乡村行·看振兴】闫家乡:小篱笆围出乡村美(图)
·张家川县:农资打假保春耕 不误农时不负春(图)
·天水锻压集团四分厂以劳动竞赛促生产保合同(图)
·天水锻压集团荣获全市2023年度强工业强科技先进企业
·天水福彩:跨业态融合,激发福彩事业发展新动能(图)
·助力天水麻辣烫系列演出活动公告
·【热辣滚烫·醉美清水】清明小长假来清水的十个理由
·除了“镇国寺”,天水还有这些景点邀您来打卡~~~
·2024年甘肃省“地震科普携手同行”主题活动天水主场
·麦积区召开2024年第一季度宗教工作联席会议(图)
·天水市博物馆线上聆听“博物馆馆藏资源数据相关法律
·天水市中西医结合医院(市二院)赴广东省中医院考察学
·【龙腾盛世博动陇原】天水市博物馆开展龙文化系列研
·关于天水伏羲庙景区、天水市博物馆、天水民俗博物馆
 文化历史
·龙年说龙丨“神秘龙”:神州大地藏龙有几多?
·2023年十大语文差错公布!
·冬至的小知识:为何被称为“亚岁”?为啥吃饺子?
·节令之美·冬至丨冬至,如约而至
·漫话节气丨为何“冬至大如年”?
·国家文物局发布中华文明探源工程最新成果
·纪录片《何以中国》将播 讲述中华文明发展历程
·节令之美·小雪丨22日22时03分小雪:等待冬雪落肩头
·节令之美·寒露丨8日21时16分寒露:兰衰花始白,荷破
·甲午海战沉舰来远舰遗址水下考古调查项目启动
·节令之美·处暑|未觉夏已尽,时至入新秋
·这个节,在中华文化星河中分外耀眼
·节令之美丨出伏了,还要热多久?
·节令之美·大暑丨大暑三伏天,细嗅荷花香
·节令之美丨6日立夏:燕子衔春去,薰风带夏来
 博 客
·一下雪,天水就变成了龙城!
·秦州区2024年春节社火汇演
·天水净土寺夜景
·朝山会
·天水城隍纪信拜龙祖
·天水欢迎你!
·“尉迟敬德”祭拜伏羲
·“西汉张骞”祭拜伏羲
 播 客

·一下雪,天水就变成了龙城!
·秦州区2024年春节社火汇演
·天水净土寺夜景
·朝山会
·天水城隍纪信拜龙祖
·天水欢迎你!
·“尉迟敬德”祭拜伏羲
·“西汉张骞”祭拜伏羲
 娱 乐

·2024春节档新片预售强劲开局
·国庆档新片总票房破10亿元
·第十八届中国长春电影节开幕(图)
·北京电影节:展现文化多元与包容的魅力
·权威快报丨我国2023年春节档电影票房达67.58亿元
·张艺谋等主创独家“揭秘”:从《满江红》到“满堂红
·破40亿元!中国电影春节档整装再出发
·票房口碑双丰收 “春节档”电影市场开门红
·春节档电影总票房破20亿!6部已上映新片票房全部破亿
·兔年春晚:中国年轻人喜爱的“文化年夜饭”

 社 会
·“新中式”服装为啥受追捧
·彩礼新规施行,多地判出“第一案”!
·这些博流量的直播行为涉嫌违法,小心得不偿失!
·“红通人员”王国庆骗取贷款案一审开庭
·“重庆姐弟坠亡案”被告人被执行死刑
·罪犯吴谢宇被执行死刑
·律师解读:明星参演电影涉投资诈骗案,要负连带责任
·北京市朝阳区电动自行车起火致4人死亡 5人正在全力救
·“萝卜刀”火爆校园,背后有哪些法律风险
·吴亦凡案二审维持原判

经营许可证编号:甘B2-20050006 Copyright 2005-2006  天水在线网站  All Rights Reserved
联系电话:0938-8218028 13893879576 QQ:57530489 邮箱:tswjy@126.com 

wg