
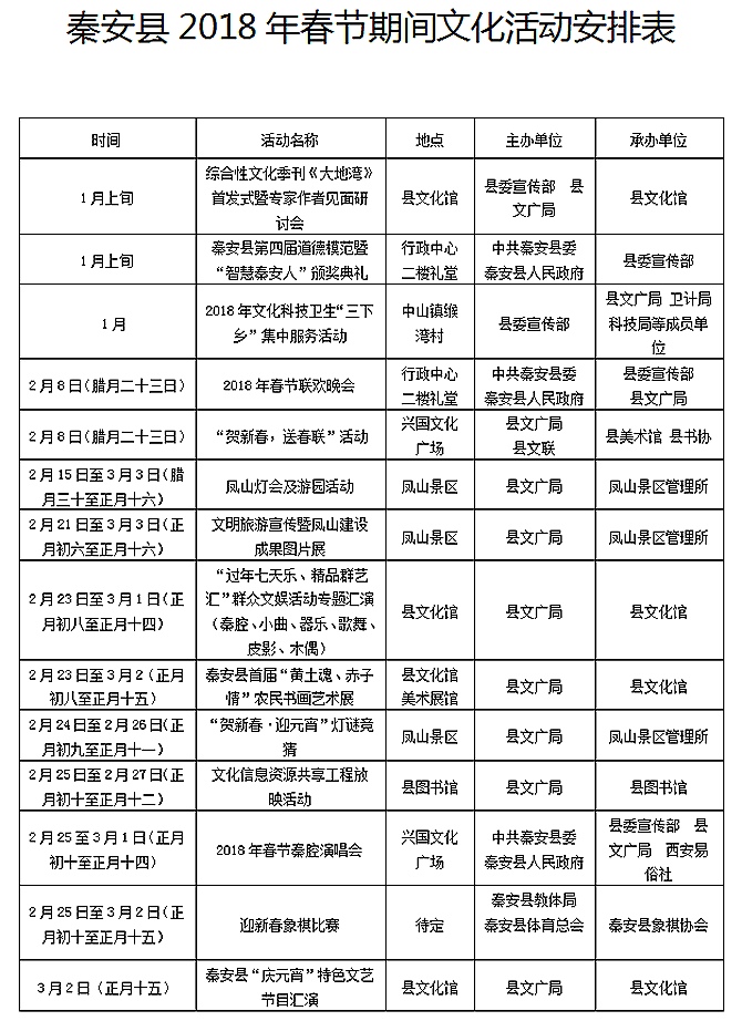
为了让全县人民度过一个欢乐祥和喜庆热烈的新春佳节,丰富和活跃春节期间群众的文化生活,1月3日,秦安县召开了2018年春节期间重点文化活动协调会。县委常委、宣传部长徐东明,县委宣传部、县文广局、教体局、卫计局、扶贫办、公安局、文联、县电视台、县文化馆等相关部门和单位负责人参加会议。
会上,县文广局负责人对2018年春节期间文化活动作了安排;相关部门和单位负责人就春节联欢晚会等各项文化活动前期筹备工作作了汇报;秦安县2018年春晚导演李红兵、舞美总监党坚强就春晚编排的相关工作作了发言;县委常委、宣传部长徐东明就下一步各项工作的开展作了安排部署。

会上,县委常委、宣传部长徐东明代表县委宣传部为秦安县2018年春晚导演李红兵、春晚舞美总监党坚强颁发了聘书。

会议要求,春节期间重点文化活动已成为全县的特色文化品牌,举办春节期间文化活动是文化惠民、悦民的重要方式,是营造良好节日氛围、繁荣群众文化生活的重要举措。各相关单位要高度重视,精心组织,以认真负责的态度扎实工作,将各自负责的活动提上议事日程,靠实责任,确保各项文化活动顺利开展;在各项文化活动中,各承办单位要细化工作任务,同时要创新思路,周密部署,在总结往年工作经验的基础上,不断改进和完善,力求今年春节重点文化活动,尤其是2018年春节联欢晚会更广泛参与、更上档次、更有品位、更具吸引力和感染力。要进一步创新春晚节目,以大众化、本土化为主,深入挖掘各行业典型和本土文化气息,将2018年秦安春晚办成一台体现秦安风土人情和地方特色的晚会,力争为全县人民呈现一台精美的文化大餐。
