天水在线天水在线
 您所在的位置:首页>>新闻中心>>时事新闻>>国内>>正文
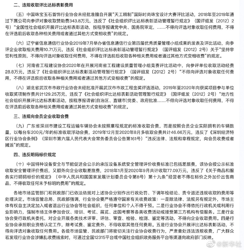
10起行业协会违规收费案例曝光
(2021/4/30 14:22:49)  来源:新华社微博  打印本页

  依托行政权力违规收费、违规收取评比达标表彰费用、违规向会员企业收取会费、违反明码标价规定……市场监管总局、民政部30日曝光10起行业协会违规收费案例。(记者赵文君、高蕾)

摄影相关图片
天水在线摄影报道:“麦积飞天” “麦积飞天”空降马跑泉公园婚庆 “麦积飞天”在麦积区商埠路步行 “麦积飞天”在麦积区马跑泉市政 “麦积飞天”空降麦积区商埠路步 “大地湾女神”首次回到大地湾(图 “麦积飞天”首次空降麦积区演出 “大地湾女神”2021年首演如期而 “麦积飞天”2021年首演如期而至